ℹ️ Cette page a été traduite automatiquement de l'allemand et doit encore être révisée.
Zur deutschen Version
État : mars 2026.
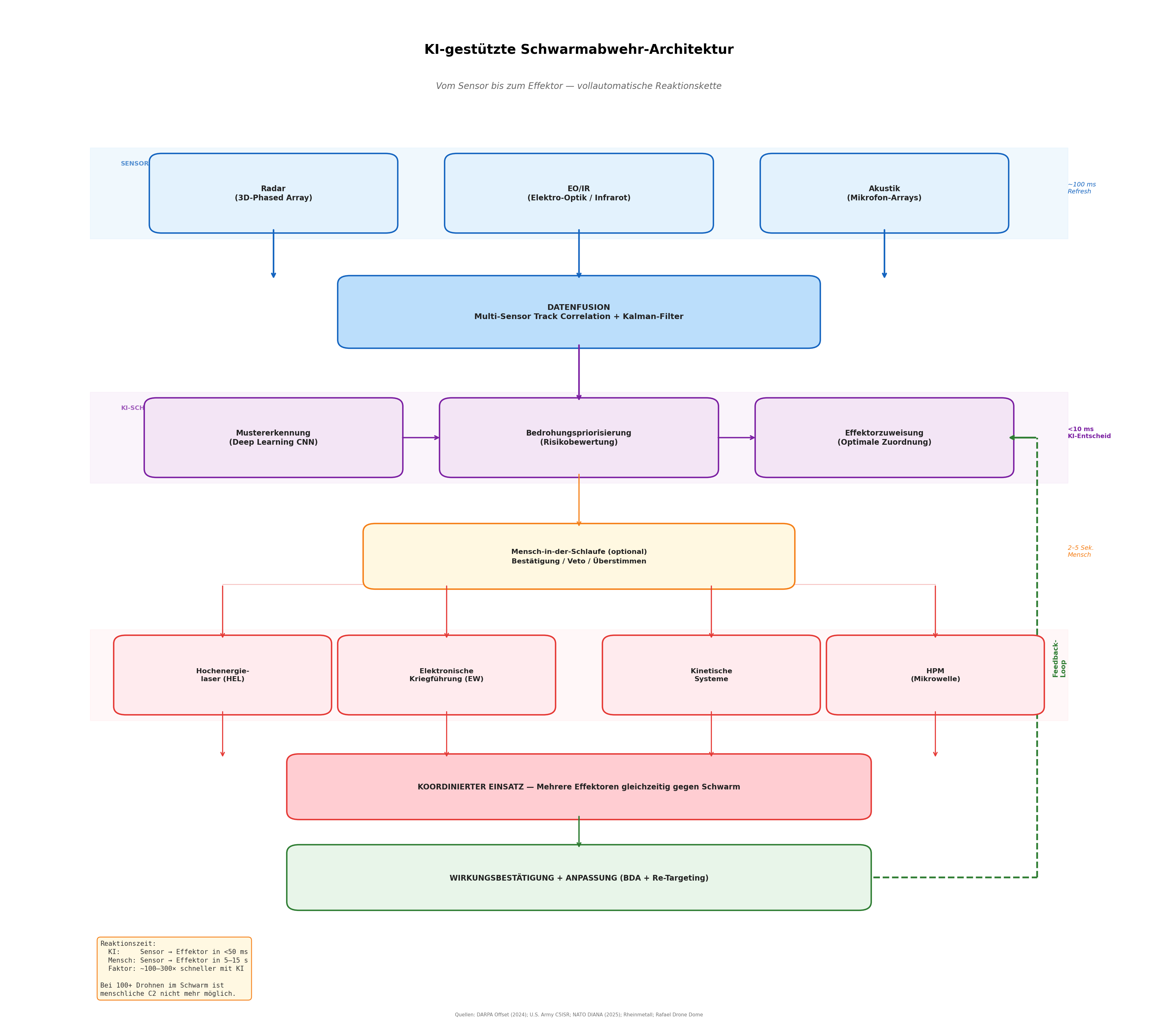
Die Bekämpfung von Drohnenschwärmen — koordinierte Angriffe mit Dutzenden bis Hunderten von unbemannten Luftfahrzeugen gleichzeitig — stellt eine der grössten Herausforderungen der modernen Luftverteidigung dar. Menschliche Operateure können die Geschwindigkeit und Komplexität solcher Angriffe nicht bewältigen; die Reaktionszeiten liegen im Sekunden- bis Millisekundenbereich, die Nombre simultaner Ziele überfordert jede manuelle Zielzuweisung. Künstliche Intelligenz (KI) ist daher keine optionale Ergänzung, sondern eine funktionale Notwendigkeit für die Schwarmabwehr.

Ein Drohnenschwarm unterscheidet sich fundamental von einzelnen Drohnen oder konventionellen Luftangriffen:
- Masse: 10 bis 1'000+ Einheiten, die gleichzeitig im Zielraum eintreffen
- Koordination: Die Drohnen operieren nicht unabhängig, sondern als vernetztes Système mit geteilter Zielerkennung und adaptiver Routenplanung
- Resilienz: Der Schwarm ist widerstandsfähig gegen den Verlust einzelner Elemente — er reorganisiert sich autonom
- Heterogenität: Moderne Schwärme können verschiedene Drohnentypen kombinieren (Aufklärer, Jammer, Angriffsdrohnen)
- Coûts: Die einzelnen Drohnen sind billig (100–5'000 USD), der Schwarm insgesamt aber durch die schiere Masse wirksam
Gegen einen Schwarm muss die Luftverteidigung innerhalb von Sekunden:
- Alle Ziele detektieren und klassifizieren
- Bedrohungspriorisierung vornehmen (welche Drohne stellt die grösste Gefahr dar?)
- Effektorzuweisung optimieren (welcher Effektor bekämpft welches Ziel am effizientesten?)
- Munitionsmanagement betreiben (reicht die Munition für den gesamten Schwarm?)
- Kollateralschadenanalyse durchführen
- Feuererlaubnis erteilen oder automatisch auslösen
Bei 100 Zielen und 5 verfügbaren Effektoren entstehen Millionen möglicher Zuweisungskombinationen. Kein menschlicher Operateur kann diese in Echtzeit optimieren.
Die KI-Systèmes für die Schwarmabwehr basieren typischerweise auf einer mehrschichtigen Architektur:
Sensorebene (Perception):
- Multisensor-Fusion: Radar, Elektrooptik, Akustik, RF-Detektion werden in einem einheitlichen Lagebild zusammengeführt
- Deep-Learning-basierte Objekterkennung und -klassifikation
- Schwarm-Erkennung: Identifikation koordinierter Bewegungsmuster, die auf einen Schwarm hindeuten
Entscheidungsebene (Decision):
- Bedrohungsbewertung: Algorithmen bewerten jedes Ziel anhand von Geschwindigkeit, Kurs, Grösse, Signatur und Kontext
- Effektorzuweisung: Optimierungsalgorithmen (z.B. auf Basis von Reinforcement Learning) ordnen Effektoren Zielen zu
- Coûts-Nutzen-Kalkulation: Berücksichtigung von Munitionsvorrat, Coûts pro Engagement, Erfolgswahrscheinlichkeit
Effetsebene (Engagement):
- Automatische Feuerleitung für DEW (Laser, HPM)
- Unterstützte Feuerleitung für kinetische Systèmes
- Schadenserfassung (Battle Damage Assessment) und automatische Neupriorisierung
Mehrere Staaten und Unternehmen entwickeln KI-gestützte C-UAS-Systèmes:
| Programm |
Pays |
Description |
| Coyote Block 3+ / LIDS |
USA |
KI-gestützte Zielzuweisung für Schwarmbekämpfung |
| SKYSHIELD |
Deutschland (Rheinmetall) |
Automatisierte Feuerleitung für Oerlikon Revolver Gun |
| Rafael Drone Dome |
Israel |
Multieffektor-Système mit automatischer Klassifikation |
| CHIMERA |
USA (DARPA) |
KI für heterogene Sensor-Effektor-Vernetzung |
| GUARDIAN |
EU (EDF) |
Europäisches C-UAS mit KI-Entscheidungsunterstützung |
Die Debatte um die Autonomie von Waffensystemen wird durch ein Stufenmodell strukturiert, das die Rolle des Menschen definiert:
Level 0 — Manuell (Human-in-the-Loop):
- Der Mensch trifft jede Entscheidung, das Système führt aus
- Exemple: Konventionelle Flugabwehrkanone mit manueller Zielerfassung
- Gegen Schwärme: Unzureichend (zu langsam)
Level 1 — Assistiert (Human-in-the-Loop):
- KI schlägt Ziele und Effektoren vor, Mensch bestätigt jedes Engagement
- Exemple: Patriot im halbautomatischen Modus
- Gegen Schwärme: Begrenzt wirksam (Engpass: menschliche Bestätigungsgeschwindigkeit)
Level 2 — Teilautonom (Human-on-the-Loop):
- KI führt Engagements autonom durch, Mensch überwacht und kann eingreifen (Veto-Recht)
- Exemple: Iron Dome im automatischen Modus; SKYSHIELD
- Gegen Schwärme: Wirksam, solange der Mensch den Überblick behält
Level 3 — Autonom (Human-out-of-the-Loop):
- Système operiert vollständig autonom, Mensch setzt nur Regeln und Einsatzparameter
- Exemple: Kein operatives Système dieses Levels bekannt (2026)
- Gegen Schwärme: Theoretisch optimal, ethisch und rechtlich umstritten
In der westlichen Doktrin hat sich per 2026 ein Konsens herausgebildet, dass Level 2 (Human-on-the-Loop) der operative Standard für C-UAS-Systèmes sein soll. Dies bedeutet:
- Die KI trifft Echtzeit-Entscheidungen über Zielerfassung, Priorisierung und Effektorzuweisung
- Ein menschlicher Operateur überwacht den Prozess und kann jederzeit eingreifen
- In definierten Szenarien (z.B. Abwehr gegen offensichtlich feindliche Drohnen über eigenem Militärgelände) kann das Système ohne menschliche Einzelfreigabe feuern
- In ambivalenten Szenarien (z.B. urbanes Umfeld, unklare Identifikation) wird auf menschliche Bestätigung zurückgeschaltet
Das humanitäre Völkerrecht (insbesondere die Genfer Konventionen und deren Zusatzprotokolle) stellt Anforderungen an den Einsatz von Waffensystemen, die auch für KI-gestützte C-UAS gelten:
- Unterscheidung: Das Système muss zwischen militärischen und zivilen Zielen unterscheiden können. Bei Drohnen ist dies komplex — kommerzielle und militärische Drohnen können baugleich sein.
- Verhältnismässigkeit: Der erwartete militärische Avantage muss in einem angemessenen Verhältnis zu möglichen zivilen Schäden stehen.
- Vorsicht: Es müssen alle praktisch möglichen Vorsichtsmassnahmen getroffen werden, um zivile Opfer zu minimieren.
Die Diskussion um Lethal Autonomous Weapons Systèmes (LAWS) im Rahmen der UN Convention on Certain Conventional Weapons (CCW) ist direkt relevant für KI-gestützte Schwarmabwehr. Die Positionen reichen von einem vollständigen Verbot (unterstützt von über 30 Staaten und der IKRK) bis zur Forderung nach Regulierung (USA, UK, Frankreich, Russland).
Die Suisse vertritt eine differenzierte Position: Sie unterstützt die Aufrechterhaltung menschlicher Kontrolle über den Einsatz von Gewalt, lehnt aber ein pauschales Verbot ab und plädiert für normative Rahmenwerke, die technologieoffen sind.
- Fehlklassifikation: Was passiert, wenn die KI eine kommerzielle Drohne als Bedrohung identifiziert und zerstört? Wer trägt die Verantwortung?
- Algorithmische Bias: Trainingsdaten können Verzerrungen enthalten, die zu systematischen Fehlern führen
- Cybersicherheit: KI-Systèmes können durch adversarielle Angriffe (z.B. Adversarial Examples) getäuscht werden
- Verantwortungslücke: Wenn die KI autonom tötet — wer ist verantwortlich? Der Programmierer, der Kommandant, der Staat?
[1] DARPA — CHIMERA: Counter-Hybrid Intelligent Machines for Autonomous Response Actions
[2] ICRC — Autonomous Weapon Systèmes: Technical, Military, Legal and Humanitarian Aspects
[3] CSIS — Autonomy in Weapon Systèmes: The Role of AI in Counter-UAS
[4] NATO — Autonomous Systèmes and Artificial Intelligence
[5] RAND — Autonomous Weapons: Challenges and Opportunities for U.S. Strategy
[6] Defense News — AI-powered counter-drone systems race to keep up with the threat
[7] EDA — Artificial Intelligence in Defence
[8] Eidgenössisches Departement für auswärtige Angelegenheiten — Autonome Waffensysteme